每日工作12小时、两班倒与月休四天:招聘数据里的蓝领劳动现实
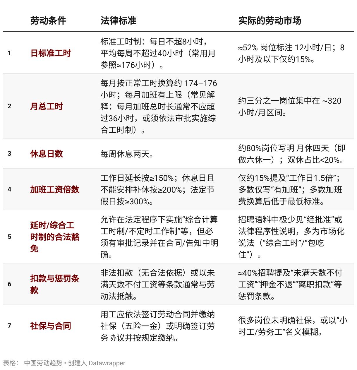
核心发现:本文基于 2024 年至 2025 年一年间来自上海、北京、长沙等地劳务中介的 73,690 条招聘信息,呈现出当前中国蓝领劳动市场中的高工时问题:(1)每日 12 小时工时成为岗位普遍状况,超过半数岗位直接要求长工时,推算月工时普遍达到 300 小时以上,远超法定标准;(2)排班制度形成明显分层,靠近产线的岗位被强制纳入两班倒,长白班则集中在后勤、服务与管理岗位,显示生产体系内部的时间压力被系统性转移到一线工人身上;(3)休息日严重不足,将近八成岗位仅有“月休四天”;(4)加班补偿缺位、制度性模糊普遍存在,仅极少数岗位写明加班按法定倍数支付;
关键词:劳动时间、两班倒、超时劳动、蓝领用工、加班
过去两年,全球经济增速都在放缓,或者更严酷地说,是在面临系统性的危机。而危机不只是表现为GDP增长率的下降或企业利润、进出口数额的变化。在基层的工作场所内,基本劳动条件的变化更为直接、迫切地落在工人身上。
从工友间口耳相传的说法里,我们总会听到类似的描述:岗位变少了、工价下降了、年龄限制提高了,而为了获取足够生活的工资,所需的工时却越来越长。我们能感到一种普遍的疲惫与困顿,但这种困顿背后的结构性变化,始终需要一个量化的视角来补足。
本系列文章收集了 2024 年5月至 2025 年5月来自上海、北京、长沙等城市劳务中介的 73,690 条有效招聘信息,试图从中还原当前蓝领工人的工资、劳动时间、招聘要求等劳动市场的真实状态。在这篇文章中,我们将目光聚焦于“工时”,试图理解劳动的疲乏与绝对剩余价值的生成机制。
随着数据一点点累积,一个核心事实变得愈发明确:工人的时间已经被系统性地拉长至人体极限状态,而休息与补偿不存在于这样的基层劳动市场中。12小时成为主流工时,两班制与长白班并存,月休不足,合法加班工资鲜见。
12 小时班制:成为默认的“标准工时”
在所有日工时数据中,最刺眼的是一个高度集中的数字:超过一半(52%)的岗位写明每日工作 12 小时。这不是个别工厂的旺季安排,而是许多行业直接写进招聘广告里的“硬性条件”。与之相比,明确写 8 小时工作制的岗位只占约 15%,仿佛《劳动法》的标准工时要求(职工每日工作不超过 8 小时、平均每周工作不超过 40 小时)已经不复存在。
当这些日工时推算为月度时数时,这种偏差变得更为明显。按照常见的法定换算方式,一个标准工时制工人每月工作时间大约为 174~176 小时(以月计薪天数 21.75 天计算)。而在本次数据中,大约三分之一的岗位月工时落在 320 小时左右。工厂将产能压力完全压在工人身上,而不是调整排班结构。对招聘者来说,“12 小时 × 六天”被视为理所当然,对工人来说,这则意味着几乎没有恢复身体与生活的时间。
两班倒、长白班:机器不停,人也不停
从排班制度来看,两班倒毫无争议地成为主流选择:55% 的岗位采用两班倒,39% 采用长白班(白天上班12小时)。
如果说每日工时揭示的是“时间被拉长”,那么排班制度揭示的则是时间是如何被分配、如何被切割的。那张关于“排班类型的职业分布”的图表,把这种切割方式展现得极为直观:不同工种之间,对于“两班制”与“长白班”的依赖度,存在着一种职业的分层。而影响分层的不是职业高低贵贱,而是工作内容与生产和机器的镶嵌关系。
从图表最上方的监管、机台值守、安防、司机等岗位开始,两班制的占比最高,一些岗位几乎被深色区域淹没。监控、消防、中控等工作本质上要求机器或场地“不能断档”,这意味着工人必须跟着系统连续运转。两班制被强制嵌进岗位本身——这是为了维持系统 24 小时运作的完整性。司机与安保同样如此,他们直接负责物流、场区安全的连续性,因此必须时刻不停歇。
越往中段移动,图表的颜色开始呈现分叉。普工、检验员、技术工等岗位仍保持相当比例的两班制,但长白班的面积明显增大。生产一线的工作受产线节奏决定,但不同产线的弹性差异也随之显现。例如检验员的长白班比技术工与普工更多,这说明在一些生产体系中,检验环节未必需要全天候“机器不停”,更多依赖人力密集、节奏稳定的流程。而技术工在一些工厂则必须昼夜响应产能需求,因此轮班比率依然保持在高位。这些岗位恰恰也是缺口最大的岗位。对大部分基层蓝领工人来说,夜班与白班的交替不仅意味着疲劳累积,也意味着生活节奏被拆碎,生物钟长期紊乱,甚至无法正常休息。
到了图表下半段,服务业的岗位出现,长白班成为主流。保洁、美容、快递配送、文员、销售这些岗位与机器无关,与产线节奏无关,但与“人的在场”直接相关。一名文员,一名前台服务人员,一名后厨工,都被要求白天固定时间在岗。看似避免了夜班,但也意味着这种工作很难拥有时间弹性:早晚固定、周复一周、月复一月,每天12小时高强度在岗,尽可能用光最后一丝法律的许可与体力的极限。
最底层的一些岗位,例如采购/计划/MES、人事等岗位,则几乎完全脱离轮班体系,被完整包裹在长白班中。这些岗位代表生产系统的管理者,需要白天与所有部门沟通、协调,不需要值夜,也不承担机器连续运作的压力。
最后,我们看到在这一年间,各班制的占比情况也发生过一些变化。长期来看,两班制是稳定的最主流班制;而长白班在经历下降后于2025年上半年有过缓慢回升;三班制则持续萎缩,占比已经不足1%。
长白班的比例恢复并不是工厂为了劳动者身体考虑,减少夜班安排。更可能的情况是,因为长期的经济状况低迷,缺乏订单,企业不得不减少夜班安排,但仍然不肯转向更合理的工时安排,而是在白天延续长工时策略。
在春节期间,班制比例有过比较大幅的震荡,长夜班和两班倒的比例都在短期内攀升,这与春节期间大量工人返乡带来的临时用工需求有关。
简单来说,在这一年间,我们没有看到班制变得更多样,反而是向少数高时长班制集中。劳动者被困在更长、更密集的工厂值守中。
月休四天的普遍化:休假日的濒临消失
在统计中,近 80% 的岗位明确写明“月休四天”,即每周休息一天。这种做六休一的安排,在现在的工厂招聘中是一种正常现象,几乎没有更多解释。有“双休”的岗位比例不到 20%,而且主要集中在文员、后勤等非生产性工种。
当“每天 12 小时 + 月休四天”组合在一起时,一个工人的时间基本被彻底锁死:工作、通勤、睡觉之外,几乎没有属于自己的空间。周末的一天休息也只是刚好能让工人恢复一些体能而已。那一天几乎只能被用来睡觉,没有其他可能性。而家庭、社交、学习、养育子女,全部被挤压至不可能。
加班:模糊表达、补偿缺席与普遍违法
与工时、休息相比,加班的描述在招聘广告中更为模糊:
- 时间层面:极少数招聘写明“综合工时300–350小时/月”或“月加班100小时”,大多数仅含糊其辞地说“有加班”。
- 工资层面:偶尔有岗位提到“加班1.5倍”“节假日3倍”。但统计显示,仅约15%的岗位写明工作日加班按1.5倍计算,而提到双倍、三倍加班工资的比例几乎为零。
更严重的是,一些岗位明确的加班费标准(例如20元/小时)甚至低于此时上海的最低小时工资(24元/小时),更不符合劳动法对节假日加班的三倍要求。

根据劳动法,法律允许在特定情形下(如综合计算工时制或不定时工作制,经主管部门批准)对工作时间进行不同计算与安排;但这种制度安排需要法定程序、与职工或工会的协商、以及在工资计算上对超出部分明确补偿标准。在本文搜集的招聘语料中,明确说明“已获政府许可的综合工时制/不定时制”的招聘信息并不存在——更多的是以“包吃包住”“综合工时”“高收入”之类的市场化表述取代法定说明,从而使得法律的豁免条款在实际中被“借用”却并未履行相应的义务。
结论:长工时时代,工人的生活正被吞噬
这些招聘信息勾勒出的,并不是一个偶发的用工现象,而是一套正在全国范围内定型的劳动时间结构。12 小时工时、两班倒、月休四天、加班补偿缺位。这些不再是某些黑厂的极端案例,而是在招聘端公开、反复出现的制度化条件。换句话说,市场的标准已经恶化到了如此地步。
更值得警惕的是,企业并未将这些安排视为“特殊时期的应对措施”,而是将其写成一种可长期维持的用工逻辑。机器 24 小时运转,工人跟着运转;产线风险由工人承担,加班成本由工人吸收;法律的限制与保障无人在意,市场的需求取而代之。
这意味着,蓝领劳动者并不是单纯面临“工时变长”这一表层问题,而是正被吞噬进这个不停歇的生产系统中。其输出是廉价的、有竞争力的产品,供给到全球各地,但是中国工人没有时间和精力去消费它们。
中国劳动趋势发布文章均欢迎转载!请记得说明来源,感谢!
如果你也对于数据新闻、实证资料或文献翻译有兴趣,欢迎你加入我们一起为理解当代中国劳动议题、工人处境贡献一份力!欢迎直接寄信到我们的邮箱: [email protected] 你可以在信件中做个简单的自我介绍,谈谈你熟悉的劳动议题或相关的实务经验。